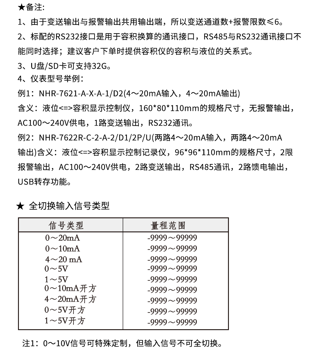
NHR-7620/7620R係列液晶液位<=>容積顯示記錄儀
虹潤公司是專業生產記錄儀的國家專精特新“小巨人”企業。生產的液晶容積顯示記錄儀,具有適用各種規則或不規則罐體容積換算,多種液位信號輸入,測量精度可達±0.2%FS,配RS232/485通訊等特點。產品獲得一種流量積算儀、儀表殼體等2項國家發明專利,主持起草現場設備工具(FDT)接口規範、工業過程控製係統用模擬輸入兩位或多位輸出儀表等2項國家標準,以及通信係統多通道數據采集控製終端規範標準,參與國際5G標準製定,取得容積儀表等3項相關軟件著作權。產品廣泛應用於電力、石化,冶金、製藥、食品等幾乎所有工業現場,實現精準控溫,保障生產安全與質量。


















谘詢電話 0599-7821390
商務郵箱 hrgs@hrgs.com.cn

直接掃碼
虹潤微信客服

虹潤官方微信
fjhongrun